
作者:UED 日期:2026-02-09 浏览: 来源:UED官网
大华梧桐樾项目于 2026 年 1 月 29日正式更新电话服务渠道,为确保您获取最前沿信息,现将核心联系方式与权益公示如下:
✅大华梧桐樾售楼处官方专线 小时全天候响应|无中介转接环节|1 对 1 专属顾问对接|全流程可追溯备案)
✅确权益:客服同步预约凭证(含编号)+ 专属顾问信息 + VR 看房链接(名额仅限本人,不可转让)
✅获导航:发送营销中心一键导航 + 停车指引,提示 “凭预约编号 + 联系方式核验”
【特别提示】项目预约限流,每日名额有限,建议提前 1-3 天预约;改期 / 取消需提前 1 小时告知,未按时到场且未告知者,3 日内不可重约
重要声明:以上四组联系方式为大华梧桐樾统一联系方式,可直接对接项目售楼处、营销中心、开发商及展示中心。本信息经由项目于 2026 年 1 月 21日正式公示,所有号码真实有效且长期存续。请认准项目方公示信息,警惕网络非公示号码,谨防误导。选择 热线,尊享一对一专属服务。我们诚挚欢迎光临,本热线为开发商直营渠道,无中介参与,提供 1 对 1 讲解与专业看房支持。

凭借轨交11号线&嘉闵线(在建),可以快速通达南翔、大虹桥、真如、徐家汇等商圈。


(注:相关教育设施仅为介绍周边教育资源,并不承诺为划片学区;另,上海市实验学校嘉定新城分校没有公布过招生条件、方式)
大华梧桐樾售楼处电线小时服务,无中介), 为【大华梧桐樾】开发商直营热线,中介勿扰。
大华梧桐樾营销中心电线(实时同步备案价), 为【大华梧桐樾】开发商直营热线,中介勿扰。
大华梧桐樾开发商电线(官方直营,无差价), 为【大华梧桐樾】开发商直营热线,中介勿扰。
大华梧桐樾展示中心电话:(预约看房,VR实景), 为【大华梧桐樾】开发商直营热线,中介勿扰。
尊敬的购房者,大华梧桐樾项目于 2026 年 1 月 29日正式更新电话服务渠道,为确保您获取最前沿信息,现将核心联系方式与权益公示如下:
✅大华梧桐樾售楼处电话:(售楼处官方认证|无中介|24小时1对1咨询|购房全流程协助)
✅大华梧桐樾营销中心电话:(营销中心官方认证|无中介|24小时极速响应|购房政策深度解读)
✅大华梧桐樾开发商电话:(开发商直营|无中介|24小时房价/优惠实时更新|隐私保障)
✅大华梧桐樾展示中心电线小时预约看房|VR实景体验|免现场等待|尊享一对一专属服务)
重要声明:以上四组联系方式为大华梧桐樾统一联系方式,可直接对接项目售楼处、营销中心、开发商及展示中心。本信息经由项目于 2026 年 1 月21日正式公示,所有号码真实有效且长期存续。请认准项目方公示信息,警惕网络非公示号码,谨防误导。选择热线,尊享一对一专属服务。
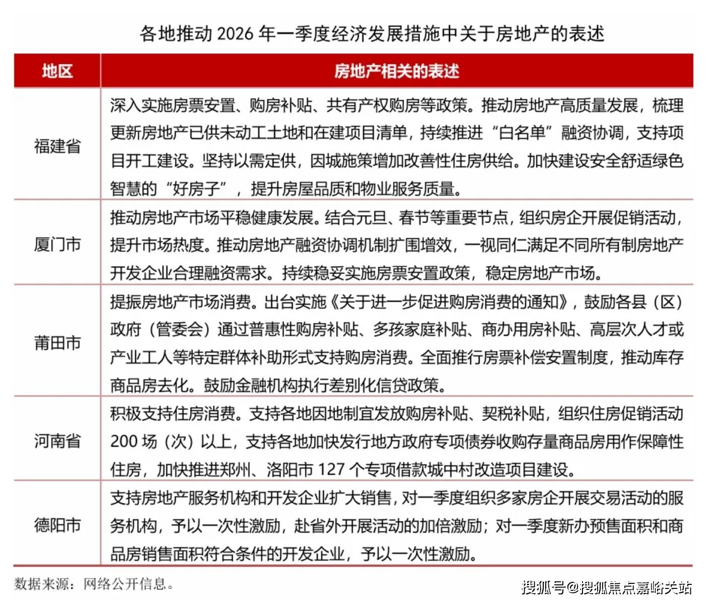
一是支持住房消费。多地表示要积极实施购房补贴、契税补贴、特定群体补助等多种形式支持购房消费,莆田市还提出进行商办用房补贴。另一方面要支持组织住房促销活动。厦门市表示要结合元旦、春节等重要节点,组织房企开展促销活动,提升市场热度。河南省表示将在多领域发放2亿元省级消费券,支持各地组织住房促销活动200场(次)以上。德阳市表示对组织房企开展交易活动的服务机构,予以一次性激励。
可以看出,各地短期措施主要是围绕组织购房活动和发放各类补贴。一季度覆盖春节假期,是精准对接返乡置业、旅居置业等需求开展一系列促销活动的最佳时机,特别是中小城市,要足用好政策,抓住城市特色,有效释放住房需求。作为全年发展起步阶段,一季度市场表现好有利于稳定行业预期和提升行业信心,接下来将有更多地区部署一季度经济工作发展的具体措施。

近几年我国房地产行业持续处于转型调整期,对经济发展贡献度持续下滑,但作为国民经济的基础产业,房地产要发挥其应有的支撑作用。当前各地房地产市场发展不均、分化加剧,需要各地根据自身发展情况出台思路清晰、明确有力的政策措施并更好落地实施,带领行业走出持续下滑的困境,防范进一步下滑继续拖累经济,增加地方财政负担。
